India Metal One Steel Plate Processing Private Limited
Home  
About Us
 
IMOP History
Our Organisation
Environmental Policy
CSR
CSR policy
Composition of CSR Committee
CSR Initiatives
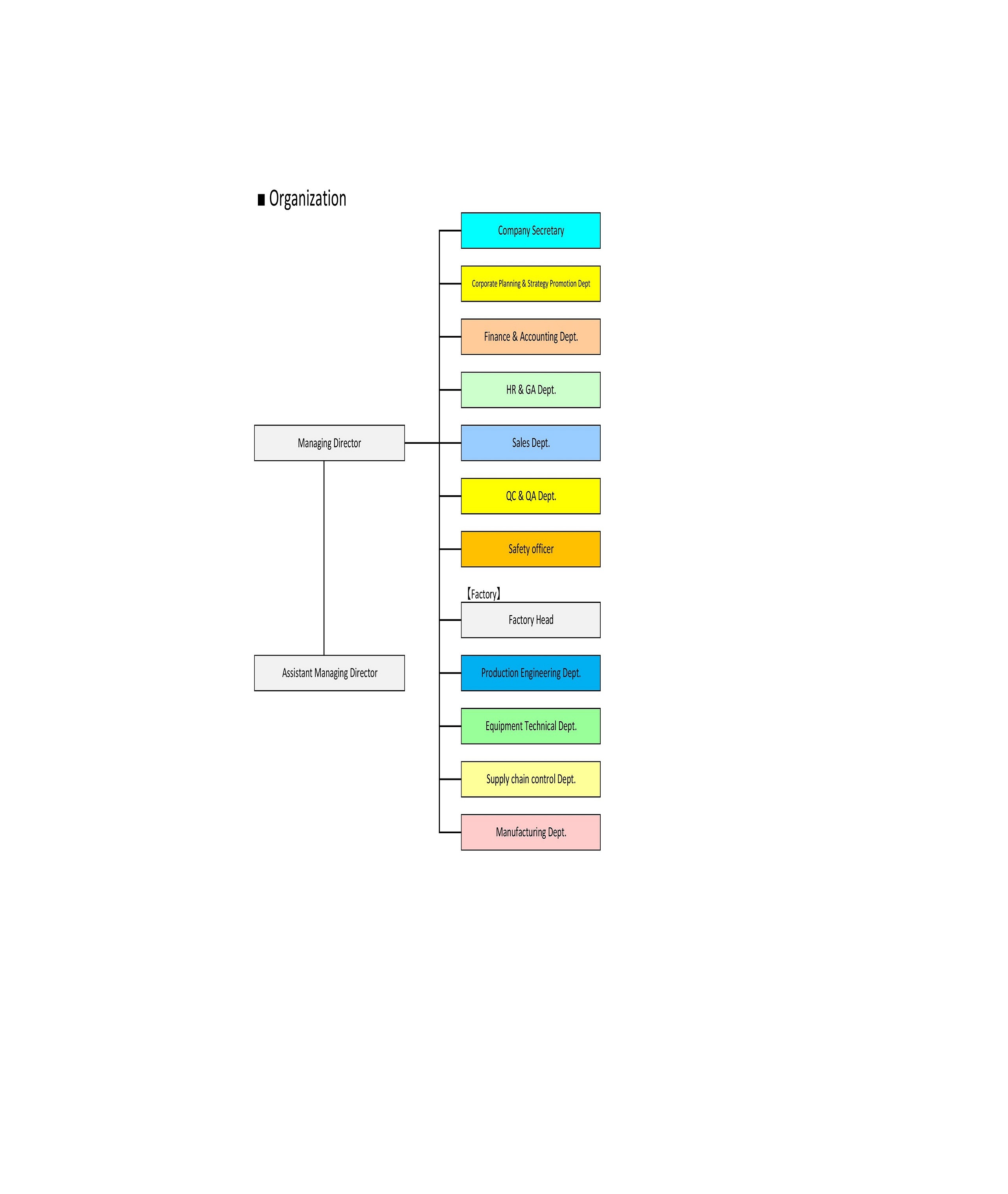
Organization Chart
Compliance
Certifications & Awards
Events
Annual Return
We Do
 
Our Process
Our Products
Innovation  
Quality
 
Quality Policy
ISO Certificate
IMOP Safety Pledge
Careers
 
Working with Us
Current Openings
Contact Us  
ORGANIZATION CHART